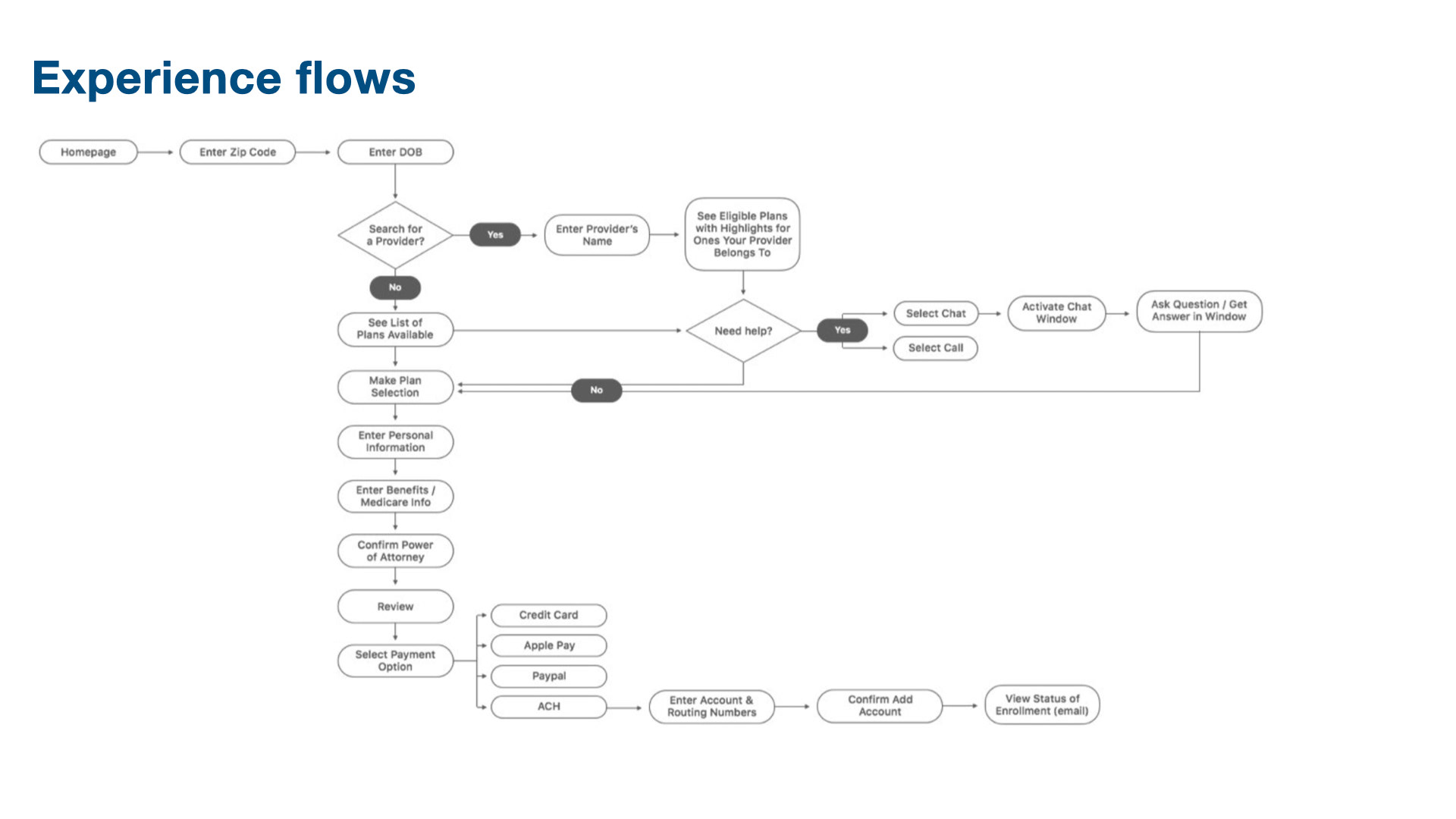
Senior health is proactive and connected.
Our story: the future of health is proactive and interconnected. Our hybrid and responsive experience touches every aspect of the patient journey. From onboarding and selecting Medicare options designed to satisfy your current health issues to personalized content to manage your health.
Agency: Accenture Digital. Pilot release: Sept 2017
User Experience, Research, User Interface
Agency: Accenture Digital. Pilot release: Sept 2017
User Experience, Research, User Interface











The first successful pilot for data. A marketplace for analysts and companies to find reliable and vetted
data with easy deployment options and testing
data with easy deployment options and testing
Agency: Deloitte Digital + S&P Global. Year June 2018
User Experience, Research, User Interface, Brand Design, Product testing
User Experience, Research, User Interface, Brand Design, Product testing









Information architecture, navigation and product differentiation for Copa Connected Miles products
Streamline usability by increasing contrast and organizing information aligned with user goals. Add a prominent entry point to the ConnectMiles experience and make Contact Us easy for users to find without competing with primary actions. Client: Prophet
Role: User Experience Lead, User Interface Design, Prototype, Usability Testing
Role: User Experience Lead, User Interface Design, Prototype, Usability Testing
















An award-winning Marketing campaign to help customers find the human side of Financial Advisors.
A solution made for Gyro, LLC and TD Ameritrade. Typically, the focus is on financial clients. However, we flipped the camera towards RIAs at national conferences. Giving RIAs the opportunity to define what defines them. We traveled across the country to capture hundreds of awe-inspiring stories & raw emotions and housed them in an ongoing site, backed by social media, which serves as the hub for "The Human Finance Project"
A solution made for Gyro, LLC and TD Ameritrade. Typically, the focus is on financial clients. However, we flipped the camera towards RIAs at national conferences. Giving RIAs the opportunity to define what defines them. We traveled across the country to capture hundreds of awe-inspiring stories & raw emotions and housed them in an ongoing site, backed by social media, which serves as the hub for "The Human Finance Project"
Client: Gyro Ad Agency + Ameritrade Bank. The year 2016
Role: Senior Digital Designer, Interactive Booth, Video editor, User Experience, User Interface Design
Role: Senior Digital Designer, Interactive Booth, Video editor, User Experience, User Interface Design





Complex Brand architecture in one experience. Helping to build brand consistency across 15 sub-brands with differentiated audiences and identities
Redesign mother website and microsites for Matrix Hair.
Client: Photon Interactive + Matrix Hair
Role: UX & UI. Information Architecture
Client: Photon Interactive + Matrix Hair
Role: UX & UI. Information Architecture



A B2B Sales Experience to help sales associates provide deep knowledge, videos, and information about the Skin Ceuticals products
The application included in-depth documents and information, price, trends, and news about each product, animated graphics to understand the effects on the skin, powerful presentation techniques, magazines, and inventory status. It also features face recognition.
The application included in-depth documents and information, price, trends, and news about each product, animated graphics to understand the effects on the skin, powerful presentation techniques, magazines, and inventory status. It also features face recognition.
Client: Photon + Skin Ceuticals
Role: UX | UI Lead.
Role: UX | UI Lead.


Award-Winning Oxygen Live improved the television viewing experience by connecting fans with cast and specialty content
When Google or live messaging did not exist, we created Oxygen Live party to improve online viewing with digital engagement. Every week, cast and social media ambassadors interacted live with the Oxygen Fans.
When Google or live messaging did not exist, we created Oxygen Live party to improve online viewing with digital engagement. Every week, cast and social media ambassadors interacted live with the Oxygen Fans.
Client: NBC Universal
Role: Digital Brand Art Director + Concept / product designer
Role: Digital Brand Art Director + Concept / product designer







Connect for detail challenge and process